麻豆视频
中文
|
English
主页
麻豆视频概况
麻豆视频简介
历史沿革
现任领导
机构设置
办学资源
学科情况
联系方式
师生意见箱
师资中心
师资概况
教职工名单
导师简介
兼职师资
科学研究
研究中心
科研机构
科研项目
科研论文
知识产权
科研政策
人才培养
审核评估专题
博士生
硕士生
本科生
图灵班
图灵讲堂
卓越工程师班
国际交流
党群工作
学院党委
基层组织
分党校工作
发展工作
关工委工作
规章制度
专题活动
学习园地
全省党建工作样板支部...
麻豆视频 教师党支部书...
工会工作
校级样板支部建设
学生工作
学生科创
工作队伍
学工通知
学工新闻
规章制度
志愿服务
学生组织
勤工助学
心理健康
就业创业
成长陪伴
家校平台
合作交流
校企合作与交流
国际合作与交流
保密学院
麻豆视频简介
保密培训
保密研究
继续教育
成教工作
自考工作
培训工作
留学项目
在线课程
校友工作
校友服务
毕业校友录
校友活动
校友会
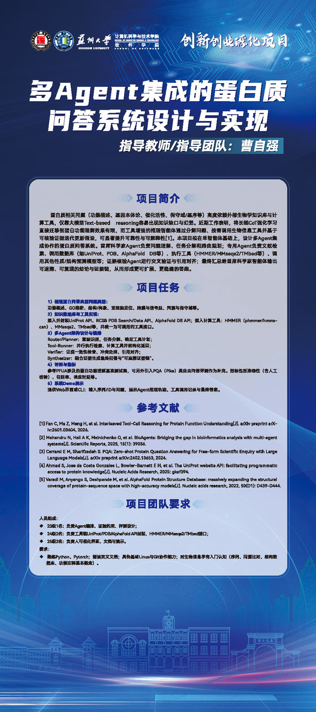
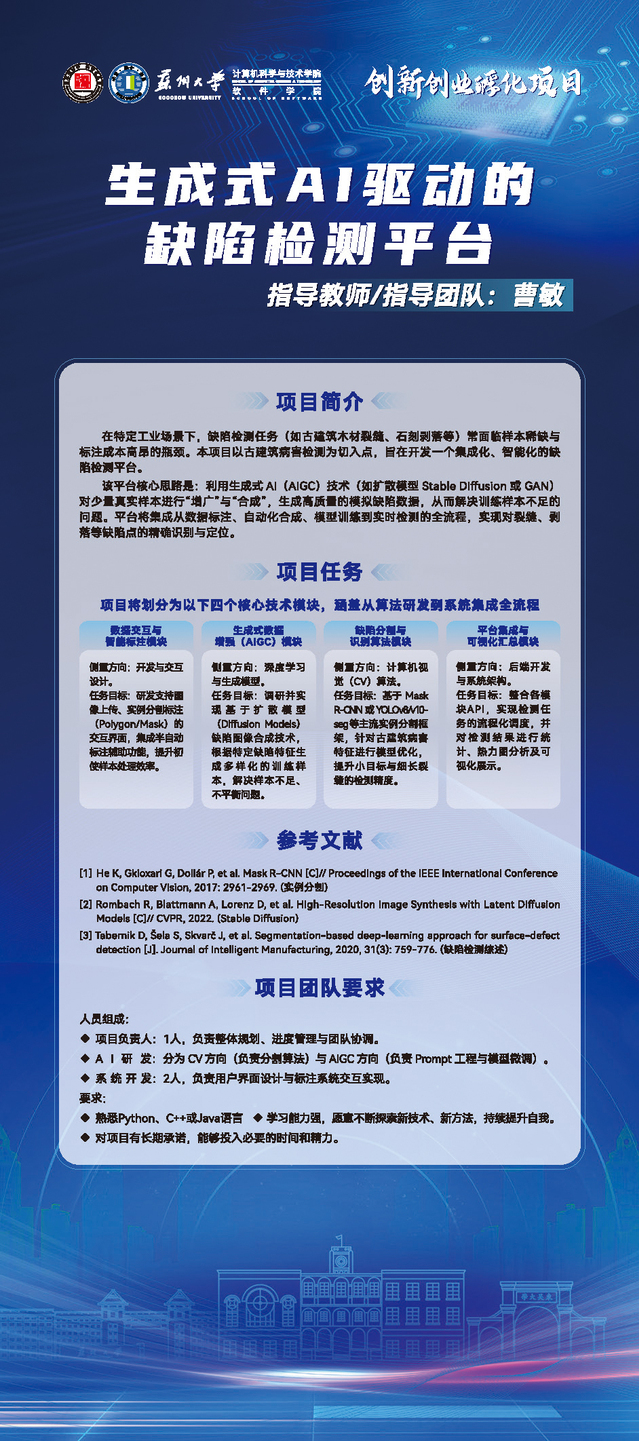
2026年学院第三批创新创业孵化项目
时间:
2026-02-26
发布者:
邝泉声
文章来源:
团委
审核人:
高珊
浏览次数:
10